论文入选名单|第三届习近平经济思想理论与实践论坛暨四川大学经济学院120周年院庆学术研讨会
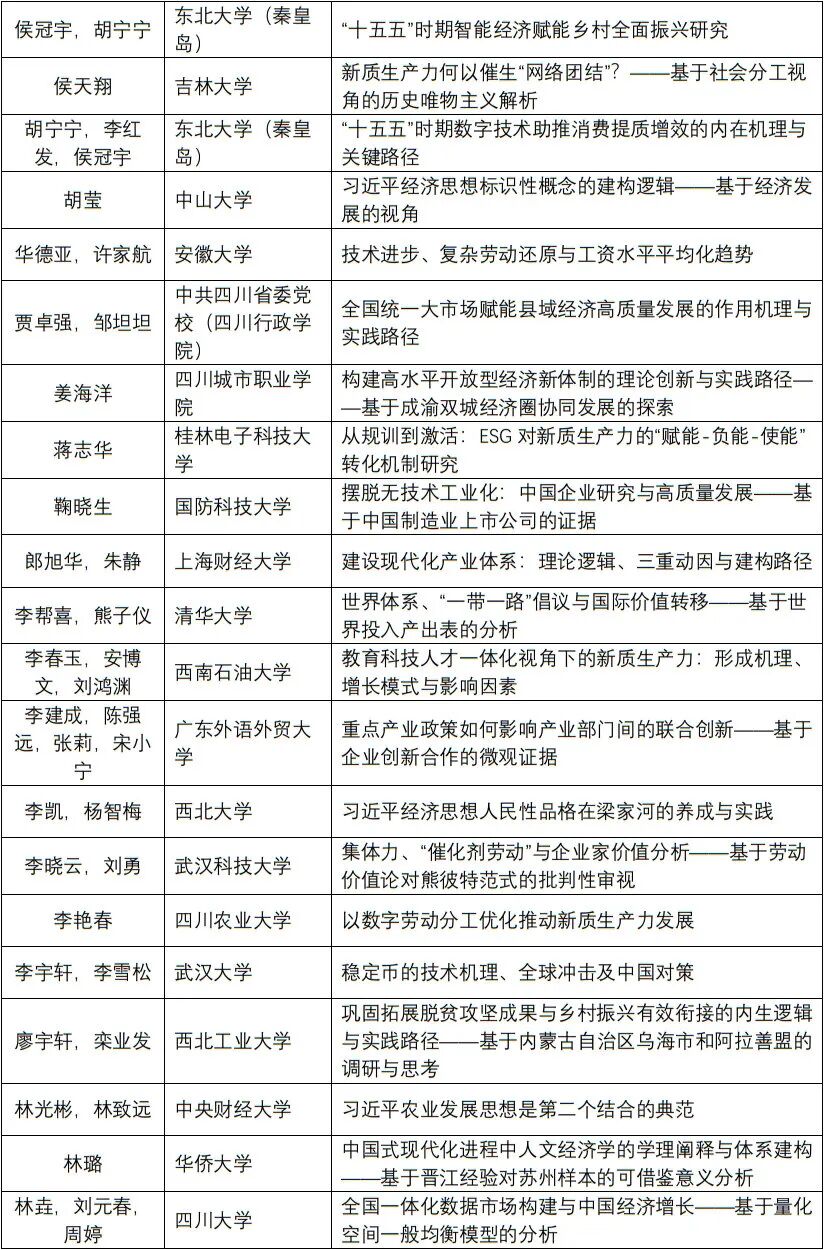
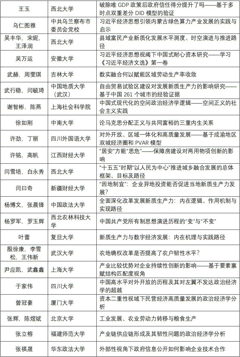
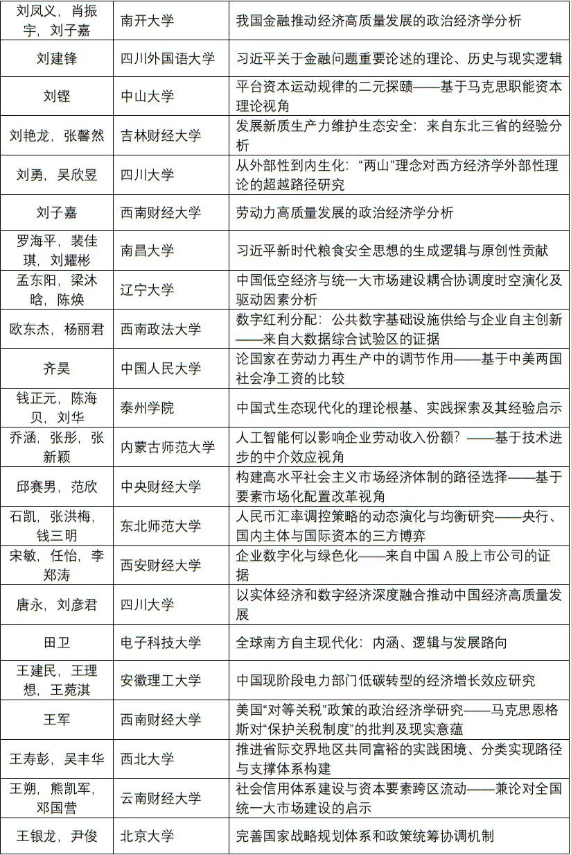
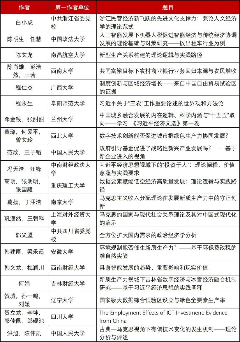
发布时间:2025-09-10“第三届习近平经济思想理论与实践论坛暨四川大学经济学院120周年院庆学术研讨会”拟定于9月20日-21日在四川大学举行。本次论坛共收到论文176篇,经专家匿名评审,择优确定入选论文90篇,名单公布如下。

❖
后续将向论文入选者发邀请函,请各位作者及时关注邮件并按时返回参会回执。会议议程将于近日发布,敬请关注!
“第三届习近平经济思想理论与实践论坛暨四川大学经济学院120周年院庆学术研讨会”拟定于9月20日-21日在四川大学举行。本次论坛共收到论文176篇,经专家匿名评审,择优确定入选论文90篇,名单公布如下。

❖
后续将向论文入选者发邀请函,请各位作者及时关注邮件并按时返回参会回执。会议议程将于近日发布,敬请关注!

ai@ruc.edu.cn
010-62511257
北京市海淀区中关村大街59号中国人民大学
版权所有©2014全国中国特色社会主义政治经济学研究中心 | 京公网安备110402430004号 | 京ICP备05066828号-1

