纪念南开大学荣誉教授谷书堂先生诞辰 100 周年学术研讨会暨第六届新时代中国特色社会主义政治经济学论坛
发布时间:2025-10-10会议时间:
2025年10月11日—12日
主办单位:
南开大学
承办单位:
南开大学经济学院
南开大学全国中国特色社会主义政治经济学研究中心
南开大学政治经济学研究中心
中国特色社会主义经济建设协同创新中心
10月11日上午(星期六)
纪念南开大学荣誉教授谷书堂先生诞辰100周年学术研讨会暨第六届新时代中国特色社会主义政治经济学论坛
地点:天津燕园国际大酒店二楼天津厅
09:00-10:05 开幕式
主持人:盛ㅤ斌 南开大学副校长
致辞:薛进文 天津市社科联主席、天津市政协原副主席、南开大学原党委书记
致辞:陈雨露 南开大学校长
致辞:张东刚 中国人民大学党委书记
致辞:张卓元 “经济研究杰出贡献者”国家荣誉称号获得者、中国社会科学院经济研究所原所长
《谷书堂经济思想评传》新书发布
致开幕词:逄锦聚 南开大学讲席教授、南开大学全国中国特色社会主义政治经济学研究中心主任
合影留念
10:15-12:15 主旨发言
主持人:张ㅤ宇 中国《资本论》研究会会长、中国人民大学经济学院教授
演讲嘉宾:
高培勇 孙冶方经济科学基金会理事长、中国社会科学院原副院长
洪银兴 南京大学原党委书记、南京大学全国中国特色社会主义政治经济学研究中心主任、文科资深教授
刘 伟 中国人民大学原校长、中国人民大学全国中国特色社会主义政治经济学研究中心主任、国家一级教授
李罗力 中国(深圳)综合开发研究院副理事长
黄泰岩 中央民族大学原校长、资深教授
黄桂田 山西大学原校长、北京大学经济学院教授
黄群慧 全国政协委员、中国社会科学院经济研究所研究员
杨瑞龙 中国人民大学崇实书院院长、国家一级教授
简新华 武汉大学经济与管理学院教授、武汉大学珞珈杰出学者
丁任重 四川师范大学原党委书记、校长,西南财经大学马克思主义经济学研究院院长
蔡继明 全国人大财经委委员、清华大学新质生产力研究院院长、政治经济学研究中心主任
范从来 南京大学长江三角洲经济社会发展研究中心主任
10月11日下午(星期六)
14:00-17:30 纪念南开大学荣誉教授谷书堂先生诞辰100周年学术研讨会
地点:南开大学经济学院一楼报告厅
主持人:李俊青ㅤ南开大学经济学院党委书记
致辞:盛ㅤ斌ㅤ南开大学副校长
参会嘉宾交流发言:
马建堂 国务院发展研究中心原党组书记
洪银兴 南京大学原党委书记、南京大学全国中国特色社会主义政治经济学研究中心主任、文科资深教授
常修泽 国家发展改革委员会宏观经济研究院教授
林木西 辽宁大学资深教授、国民经济研究院院长
贺ㅤ权 山西经济出版社社长
以下按读博时间排序
陈宗胜 南开大学讲席教授、南开大学中国财富经济研究院创始院长、天津市人民政府原副秘书长
刘迎秋 中国社会科学院研究生院原院长、研究员
张志超 南开大学经济学院财政系原主任、教授
李维安 南开大学讲席教授、中国公司治理研究院院长
周立群 南开大学经济学院原院长、教授
唐ㅤ杰 香港中文大学(深圳)理事、深圳市原副市长
毛ㅤ健 吉林省科技厅原厅长、教授
臧旭恒 山东大学消费与发展研究所所长、教授
吕国平 国土资源部办公厅原主任
高明华 北京师范大学公司治理与企业发展研究中心主任、教授
杨蕙馨 山东大学产业组织与企业组织研究所所长、特聘教授
于为群 深圳高新办原处长
耿明斋 河南大学经济学院原院长、教授
张明玉 北京交通大学发展战略研究所所长、教授
在校青年教师代表王璐教授发言
谷书堂先生家属代表谷卫致答谢词
14:00-17:30 第六届新时代中国特色社会主义政治经济学论坛 - 平行论坛
地点:南开大学经济学院6-11层会议室
主题:
习近平经济思想体系化学理化研究
中国式现代化的政治经济学研究
推动高质量发展的理论与实践研究
加快发展新质生产力研究
推进高水平对外开放研究
中国经济学自主知识体系构建研究
10月12日上午(星期日)
地点:天津燕园国际大酒店二楼天津厅
08:30-10:10 第一阶段大会发言
主持人:何自力 南开大学经济学院教授、南开大学全国中国特色社会主义政治经济学研究中心副主任
演讲嘉宾:
张晖明 复旦大学长三角研究院副院长
宋冬林 吉林财经大学原校长、吉林大学中国特色社会主义政治经济学研究中心主任
邱海平 中国人民大学习近平新时代中国特色社会主义思想研究院副院长
白永秀 西北大学市场经济与企业制度研究中心主任、西北大学经济管理学院原院长
周ㅤ文 复旦大学马克思主义研究院副院长、经济学院特聘教授
沈坤荣 南京大学商学院原院长、经济增长研究院院长
孟ㅤ捷 复旦大学马克思主义研究院副院长、经济学院特聘教授
谢ㅤ地 辽宁大学经济学部原副主任、经济学院原院长
张ㅤ辉 北京大学经济学院院长
马莉莉 西北大学经济管理学院院长
10:20-11:50 第二阶段大会发言
主持人:任保平ㅤ南京大学数字经济与管理学院党委书记、院长
演讲嘉宾:
葛ㅤ扬 南京大学经济学院副院长、南京大学全国中国特色社会主义政治经济学研究中心执行主任
祝国平 吉林财经大学副校长、《当代经济研究》执行主编
黄ㅤ瑾 福建师范大学经济学院院长、福建师范大学全国中国特色社会主义政治经济学研究中心副主任
郑江淮 南京大学经济学院院长、商学院副院长
何爱平 西北大学中国特色社会主义政治经济学研究中心主任、经济管理学院原副院长
李ㅤ政 辽宁大学经济学院院长、辽宁大学中国特色社会主义政治经济学研究中心副主任
范ㅤ欣 中国人民大学经济学院副院长、中国人民大学全国中国特色社会主义政治经济学研究中心副主任
韩文龙 西南财经大学经济学院副院长、西南财经大学全国中国特色社会主义政治经济学研究中心执行主任
乔晓楠 南开大学经济学院教授
11:50-12:30 闭幕式
主持人:孙景宇 南开大学经济学院党委副书记
平行论坛代表发言:
平行论坛一:周云波 南开大学经济学院副院长、南开大学全国中国特色社会主义政治经济学研究中心副主任
平行论坛二:赵新宇 吉林大学经济学院副院长、吉林大学中国国有经济研究中心副主任
平行论坛三:孙咏梅 中国人民大学经济学院教授
平行论坛四:张洪梅 吉林财经大学经济学院院长
平行论坛五:王珍珍 福建师范大学经济学院教授
平行论坛六:刘艳龙 吉林财经大学全国中国特色社会主义政治经济学研究中心副主任
宣布下届论坛承办单位、交接旗仪式
下届论坛承办方代表讲话
平行论坛分组情况
(平行论坛说明:每篇文章汇报10分钟、点评5分钟
分为两节 15:30-15:40 会间休息)
平行论坛一:习近平经济思想体系化学理化研究
地点:南开大学经济学院11楼会议室
第一节 主持与点评:
周云波 南开大学经济学院副院长、南开大学全国中国特色社会主义政治经济学研究中心副主任
徐春华 厦门大学《中国经济问题》编辑部副主任

第二节 主持与点评:
刘佳丽 吉林大学经济学院教授
赵ㅤ敏 中国人民大学经济学院副教授

平行论坛二:中国式现代化的政治经济学研究
地点:南开大学经济学院 10 楼会议室
第一节 主持与点评:
赵新宇 吉林大学经济学院副院长、中国国有经济研究中心副主任
赵ㅤ峰 中国人民大学《政治经济学评论》副主编、编辑部主任

第二节 主持与点评:
柳ㅤ江 兰州财经大学财政与税务学院党委书记
乔晓楠 南开大学经济学院教授

平行论坛三:推动高质量发展的理论与实践研究
地点:南开大学经济学院 9 楼会议室
第一节 主持与点评:
孙咏梅 中国人民大学经济学院教授
梁俊尚 南开大学经济学院讲师

第二节 主持与点评:
何召鹏 中央财经大学经济学院副院长
王永兴 南开大学经济学院副教授

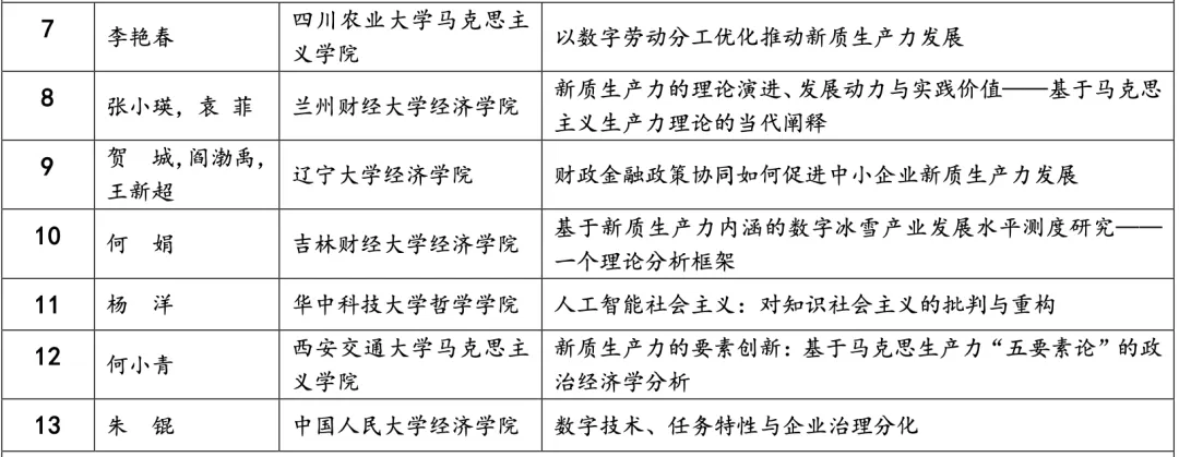
平行论坛四:加快发展新质生产力研究
地点:南开大学经济学院 8 楼会议室
第一节 主持与点评:
张洪梅 吉林财经大学经济学院院长
王ㅤ军 西南财经大学经济学院副教授

第二节 主持与点评:
张海鹏 南开大学政治经济学研究中心副主任
张立榕 福建师范大学经济学院副教授

平行论坛五:推进高水平对外开放研究
地点:南开大学经济学院7楼会议室
第一节 主持与点评:
王珍珍 福建师范大学经济学院教授
黎贵才 吉林财经大学马克思主义与中国经济社会发展研究中心主任

第二节 主持与点评:
马ㅤ骏 南京大学经济增长研究院副院长
荆克迪 南开大学经济学院副教授

平行论坛六:中国经济学自主知识体系构建研究
地点:南开大学经济学院 6 楼 609 会议室
第一节 主持与点评:
刘艳龙 吉林财经大学全国中国特色社会主义政治经济学研究中心副主任
肖ㅤ磊 西南财经大学《经济学家》编辑部副主任

第二节 主持与点评:
鞠晓生 国防科技大学研究员
李ㅤ直 中国人民大学经济学院副教授
