论文入选名单|第六届新时代中国特色社会主义政治经济学论坛
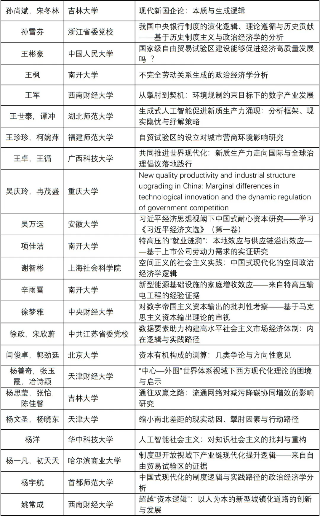
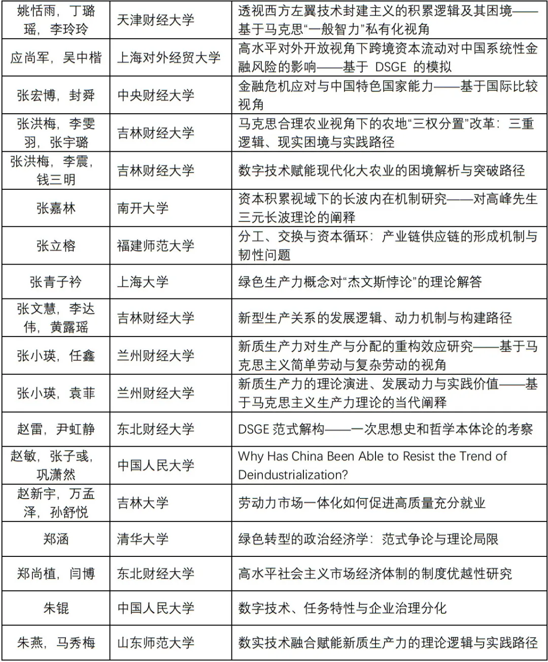
发布时间:2025-09-30“第六届新时代中国特色社会主义政治经济学论坛”拟定于10月11日-12日在南开大学举行。本次论坛共收到论文289篇,经专家匿名评审,择优确定入选论文86篇,名单公布如下。




后续将向论文入选者发邀请函,请各位作者及时关注邮件并按时返回参会回执。会议议程将于近日发布,敬请关注!
❖
后续将向论文入选者发邀请函,请各位作者及时关注邮件并按时返回参会回执。会议议程将于近日发布,敬请关注!
“第六届新时代中国特色社会主义政治经济学论坛”拟定于10月11日-12日在南开大学举行。本次论坛共收到论文289篇,经专家匿名评审,择优确定入选论文86篇,名单公布如下。




后续将向论文入选者发邀请函,请各位作者及时关注邮件并按时返回参会回执。会议议程将于近日发布,敬请关注!
❖
后续将向论文入选者发邀请函,请各位作者及时关注邮件并按时返回参会回执。会议议程将于近日发布,敬请关注!

ai@ruc.edu.cn
010-62511257
北京市海淀区中关村大街59号中国人民大学
版权所有©2014全国中国特色社会主义政治经济学研究中心 | 京公网安备110402430004号 | 京ICP备05066828号-1

